Модель: MU

Библиотека: Mechanics1D

Имя на уровне решателя: MU

Аннотация: Модель вязкости

Обозначение: FIXed ME

Описание модели

Порты (степени свободы) компонента:

Обозначение порта

Тип

Наименование порта

1

Port1

base.DOF1

1D механический порт, узел1

2

Port2

base.DOF1

1D механический порт, узел2

Пользовательские параметры модели

Параметр

Тип

Описание

Значение по умолч.

1

Mu

base.real

Коэффициент вязкости, Н·с/м;H·м·с/радиан

1.0


Результаты тестирования
../../../../_images/logo_ru_no_text.png

www.laduga.com

Глава 1. Заданные параметры теста

Название тестируемого компонента

Mu

Модуль тестируемого компонента

Mechanics1D

Дата тестирования

Thu Mar 12 18:04:09 2026

Результат

OK

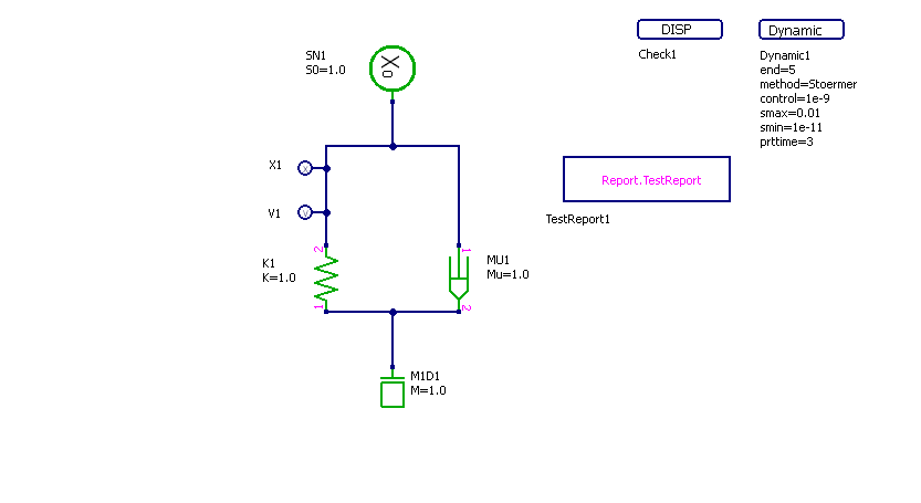
Глава 2. Схема тестируемого объекта
Модель системы с упругой связью, демпфером и инерционным элементом
В модели рассматривается механическая система, состоящая из упругого элемента,
вязкого демпфера и инерционного объекта (массы).
Начальное движение системы задаётся с помощью начального перемещения,
после чего элементы системы определяют дальнейшее поведение объекта.

Модель вязкости (демпфер)

Демпфер моделирует вязкое сопротивление в системе. Он создаёт силу, направленную
противоположно скорости движения объекта. Эта сила пропорциональна скорости перемещения.
Основная задача демпфера — поглощение энергии колебаний и постепенное
уменьшение амплитуды движения. Благодаря этому в системе возникает затухание колебаний,
и со временем движение объекта стабилизируется.
Параметр элемента:
Mu — коэффициент вязкости, Н·с/м (или Н·м·с/радиан);
Mu = 1.0

Начальное перемещение

Для запуска движения системы задаётся начальное перемещение объекта для одной степени свободы.
Это начальное отклонение выводит систему из состояния равновесия и вызывает колебательное движение.
Параметр:
S0 — начальное смещение, м (или радианы);
S0 = 1.0
../../../../_images/Mu.sch.png

Рисунок 1 - Схема теста

Глава 3. Графики результатов теста
../../../../_images/Mu.RUN.png

Рисунок 2 - Mu.RUN

../../../../_images/Mu.Check1.png

Рисунок 3 - Mu.Check1